mua 1020 để 3-5 tháng là ngập mồm bác J ợ
Nói chung là nghỉ, hàng về thì mình bán chứ nhìn bảng điện cuối phiên thứ 6 khiếp quá. May sao mấy ngày rồi tâm lý mn tốt nên đã nâng đỡ thị trường khi giảm sâu.
Không biết thứ 2, thứ 3 này tiền đã xúc đợt rồi hết thì tay to nó xả cho thì ai cũng hết tiền làm sao vào xúc được. Đứng ngoài mà tức vô cùng
Khi nào VN có những phiên trên 20 ngàn tỏi thì lúc đó siêu cá mập mới gọi là chốt lời
Bây giờ không giống như lúc bình thường trước đây mà tính kỹ thuật. Bây giờ nhìn dữ liệu thu thập thông tin để đề phòng, đợt rồi đa phần những người đứng ngoài đã vào hàng mấy ngày nay. Khi đã full cổ là lúc họ xả cho chạy không kịp
Hãy quan sát chiều thứ 2 và thứ ba tuần tới xem nha
Hết 1 ngày rồi, có tin gì mới ko ACE thân mến?
Ngốc. Để xem chiều thứ 2, và ngày thứ 3 xem. Đừng có hoẳng mà Ị ra quần thúi hoắc
Phó Thống đốc Đào Minh Tú thông tin và cho biết thêm, vẫn còn những ngân hàng có mức cho vay bình quân khoảng 9% trở lên. Ngân hàng Nhà nước đã “chỉ mặt điểm tên” và yêu cầu tìm mọi biện pháp để giảm lãi suất.
Sắp tới nhiều nhà đầu tư vàng qua đầu tư chứng vịt hử j ![]()
Dự báo của Samuel Benner năm 1875 về chu kỳ của thế giới:
-A là đỉnh của các sự kiện đau thương của thế giới.
-B là đỉnh của các thời kỳ thịnh vượng, dễ kiếm tiền.
-C là thời điểm khó khăn, suy thoái:
Dựa vào đây có thể hy vọng Sóng Thần xuyên suốt 3 năm từ 2024-2026
Bạn đang ở đâu? CÁ MẬP hay GÀ?
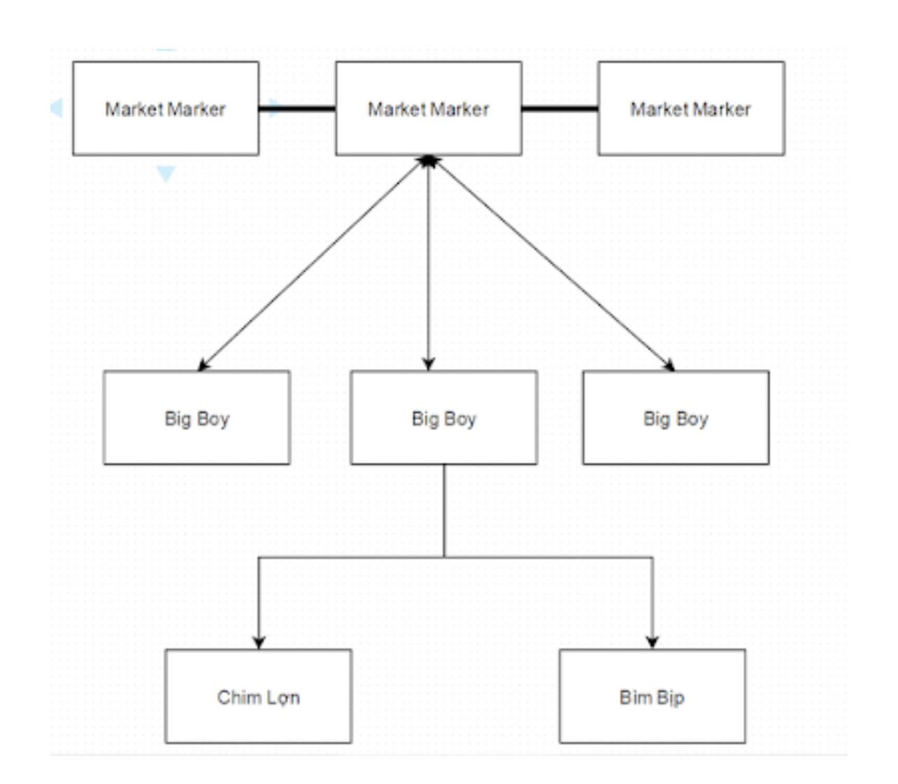
1. MARKET MAKER
Đúng như tên gọi- Nhà tạo lập thị trường hay nhà cái. Ngày xưa mình được học khi còn ở giảng đường đại học thì Market Maker mang nghĩa tích cực. Họ là những người giúp tạo thanh khoản cho thị trường và góp phần làm cho thị trường trong sạch hơn. Nhưng những Market Maker chúng ta nói đến ở đây với một định nghĩa khác mang nghĩa xấu xa và tiêu cực hơn. Market Maker là những con người giàu và siêu giàu chỉ chiếm 10% những nhà đầu tư nhưng nắm giữ 90% lượng tiền trên thị trường. Đó là những cá nhân có tiềm lực tài chính mạnh mẽ, có thế lực ngoài xã hội, có khả năng nắm bắt được các thông tin doanh nghiệp - vĩ mô sớm nhất và chi phối được media tin tức . Mục đích của nhà cái khi tham gia vào thị trường cũng giống như anh em nhỏ lẻ đó là vì TIỀN. Theo thông tin thu thập được thì lớp Market Maker hiện nay ( từ cuối 2013 đến giờ) là lớp F2. Lớp này trẻ hơn lớp đời đầu F1(đa phần đều đã chết trong cuộc khủng khoảng 2007-2008) và điều khiển thị trường cũng nóng và nhiệt huyết hơn với những cú “sốc” tăng giảm dày đặc và mạnh mẽ hơn.
2. BIG BOY
Nếu gọi Market Maker là tầng lớp thượng tầng. Là những con người đầy quyền uy đi mây về gió và không để lại tung tích thì Big Boy có vẻ gần gũi hơn. Đây cũng là thực thể duy nhất chúng ta nhìn thấy được. Big Boy là tay chân của Market Maker họ hiện diện dưới dạng các nhà đầu tư có vốn lớn, các công ty chứng khoán, các tổ chức, các quỹ và thậm chí một số Big Boy còn mạo danh khối ngoại. Đội lốt nhà đầu tư nước ngoài để thực hiện giao dịch mua bán chứng khoán.
3. CÁ MẬP
Cá Mập, Bìm Bịp và Chim Lợn là các công cụ của các Big Boy được các Market Maker hỗ trợ. Trong đó vai trò nòng cốt là Cá Mập. 2 con kia thì phụ họa. Cá mập đại diện cho dòng tiền của các Big Boy đặt tại các công ty chứng khoán dưới dạng các tài khoản. Tuy là nhiều tài khoản nhưng tất cả đều thực hiện lệnh và thao tác gần như cùng lúc và bởi ý chí của 1 người. Các chiêu thức mà cá mập thường dùng là “Đè gom”, “Kéo xả”. “Đẩy Trần”, “Giải Cứu”, “Núp lùm”, “Bộ đội về làng”……
Mối liên hệ duy nhất của Cá Mập và các Big Boy sau các cuộc “Truy Quét”, “Rung Cây”, “Dụ Gà”… đó là các lệnh thỏa thuận lớn, hoặc cực lớn để các Cá Mập trả hàng về cho các Big Boy.
4. BÌM BỊP VÀ CHIM LỢN
Những nhân vật này quá gần gũi nên có lẽ mình không bàn thêm. Chim Lợn xuất hiện trên các phương tiện thông tin đại chúng kêu réo tung tin xấu để hỗ trợ Cá Mập thực hiện đòn “Đè Gom”. Sau khi Cá Mập gom đủ hàng thì đàn Chim Lợn này sẽ về tổ và đàn Bìm Bịp được tung ra để bơm tin tốt hỗ trợ đòn “đẩy giá” của Cá Mập
5. GÀ
Chính là chúng ta, những nhà đầu tư nhỏ lẻ thiếu thông tin và 90% là thua lỗ trong các giao dịch chứng khoán. Những kẻ ngây ngơ khờ khạo nếu không tự bổ sung kiến thức tích cực nghiên cứu thì chắc chắn chỉ có cống nạp tiền cho các tầng lớp phía trên
Các điểm chung của nhà đầu tư thành công
Trong cuộc sống, những sự vật có cùng tính chất nào đó, luôn có những đặc điểm chung để hình thành nên tính chất đó. Trong đầu tư cũng vậy, những nhà đầu tư thành công dù có những phương pháp khác nhau tuy nhiên cũng đều có những đặc điểm chung nhất định. Dưới đây là những tính chất đó.
Trong cuộc sống, những sự vật có cùng tính chất nào đó, luôn có những đặc điểm chung để hình thành nên tính chất đó. Trong đầu tư cũng vậy, những nhà đầu tư thành công dù có những phương pháp khác nhau tuy nhiên cũng đều có những đặc điểm chung nhất định. Dưới đây là những tính chất đó
1. Luôn có điểm dừng
Những nhà đầu tư thành công luôn hiểu rõ đầu tư luôn đi kèm rủi ro, và việc không có ngưỡng dừng lỗ ở mỗi thương vụ giao dịch giống như điều khiển một cỗ xe trên đường mà không có phanh vậy. Có thể chúng ta may mắn thoát được một vài vụ giao dịch thua lỗ, tuy nhiên về lâu dài chắc chắn sẽ có những vụ thua lỗ tới mức không thể quay trở lại được nữa.
Ngoài dừng lỗ ra, những nhà đầu tư thành công luôn biết có những thời điểm cần phải dừng giao dịch bởi họ hiểu rằng hệ thống giao dịch của họ chỉ phát huy hiệu quả trong một số điều kiện thị trường nhất định. Nếu gặp trường hợp ngược lại họ sẽ dừng giao dịch, trong khi những nhà đầu tư khác liên tục giao dịch hoặc thay đổi hệ thống giao dịch một cách nhanh chóng bất chấp mọi điều kiện với hy vọng kiếm tiền hằng ngày và hàng tuần.
2. Xác định mức rủi ro chấp nhận
Những nhà đầu tư thành công luôn tính toán rủi ro thua lỗ mà họ chấp nhận trước khi đặt cược vào một thương vụ. Làm như vậy họ sẽ có một tâm lý vững chắc trước những biến động của thị trường. Trong khi đó, những nhà đầu tư nghiệp dư luôn nghĩ tới việc kiếm được bao nhiêu lợi nhuận mà không để ý đến rủi ro. Và khi rủi ro xảy ra, họ sẽ rời bỏ cuộc chơi một cách nhanh chóng.
3. Có một hệ thống giao dịch được kiểm nghiệm lâu dài qua nhiều chu kỳ của thị trường
Nhà đầu tư thành công luôn trung thành với một hệ thống giao dịch được chứng minh tính hiệu quả qua các chu kỳ của thị trường, họ chỉ nâng cấp để hệ thống hoạt động hiệu quả hơn qua thời gian chứ không bỏ đi hoàn toàn. Bởi họ hiểu rõ không có một chén thánh nào trong giao dịch cả, hệ thống giao dịch của mỗi người chỉ phù hợp trong một số điều kiện thị trường nhất định mà thôi. Một hệ thống khi được sử dụng một cách lâu dài, chúng ta sẽ nhận ra được những ưu và khuyết điểm của nó từ đấy sử dụng ngày càng nhuần nhuyễn và hiệu quả hơn.
4. Dũng cảm trước những thất bại
Đầu tư luôn là một quá trình lâu dài, và những nhà đầu tư thành công luôn có sự dũng cảm để đối mặt trước những thất bại. Nicolas Davaras đã gặp thua lỗ lớn trước khi hình thành nên một hệ thống box, từ đấy kiếm được tới 2 triệu đô. Jesse Livermore, nhà đầu cơ nổi tiếng từng bị phá sản nhiều lần và kiếm được trăm triệu đô la vào thời kỳ đại Khủng hoảng. Gia nhập đội ngũ những nhà đầu tư thành công không bao giờ là con đường phẳng lặng. Nó đòi hỏi một sự can đảm đáng kể để đối mặt và vượt qua những khó khăn trong quá trình đầu tư.
5. Tính Kỷ Luật
Nếu có những yếu tố như ở trên nhưng thiếu đi yếu tố kỷ luật thì chắc chắn chúng ta cũng không bao giờ trở thành nhà đầu tư thành công được. Sự kỷ luật ở đây đến từ việc chúng ta luôn bám sát hệ thống giao dịch đã được kiểm nghiệm theo thời gian, kỷ luật cũng có nghĩa là chúng ta kiên định với phương pháp hiện tại chứ không nóng lòng thay đổi từ hệ thống giao dịch này sang hệ thống giao dịch khác.
6. Tính Kiên Nhẫn
Để đạt được thành tựu trong bất kỳ lĩnh vực nào thì không thể thiếu sự kiên nhẫn. Thành công sẽ không bao giờ đến trong một sớm một chiều. Thành công cũng không thuộc về những người chỉ nỗ lực nửa vời. Khi tham gia đầu tư không phải lúc nào thị trường cũng thuận lợi để có thể tiến hành Trading, vì vậy khả năng cầm tiền mặt và kiễn nhẫn chờ đợi một thời điểm thích hợp là một kỹ năng mà bất kỳ nhà đầu tư nào cũng cần có được. Những khoản tiền thực sự lớn chỉ nằm trong những biến động lớn, khi thị trường vào Uptrend chúng ta cũng cần có sự kiên nhẫn để nắm giữ cổ phiếu và chờ đợi chúng đi hết tiến trình tăng giá của nó.



