VN ko phải là top các nước có quặng này nếu phung phí đáo lên bán thô thì chẳng mấy chốc con cháu đói tóp mỏ
Tốc độ xúc bán P4 vàng của DGC

Quặng ít nhưng DGC xúc bán 1/3 giá trị xuất khẩu P4 Vàng toàn cầu
Ngày xưa mới học vỡ lòng đến đại học đi đâu cũng ra ra đất nước chúng ta: Rừng vàng, Biển bạc, tài nguyên phong phú và kết quả là:
Rừng bị đốn hạ gần hết
Biển bạc đến nỗi các quặng mỏ dầu khi khai thác gần như tới hạn, tàu cá thường xâm phạm lãnh hải các nước khác để bán được nhiều cá
xúc thô bán: Từ dầu, than, quẳng sắt, đồng, niken, Apatit …
Em nghĩ nếu mà VN giới hạn xk như TQ đang làm thì chắc phải tính toán lại kỳ vọng trong chu kỳ tới
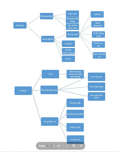
Phốt pho, đất hiếm, nhôm, niken… đều là các quặng quý hiếm một mặt giúp phát triển kinh tế nhưng một mặt nó là công cụ để thương lượng đạt được mục đích cao hơn. Cần chấm dứt xúc và bán thô mà phải tha gia vào chuỗi cung ứng tinh chế và sản xuất đầu cuối của thế giới
Có như vậy mới ko lãng phí tài nguyên có hạn, nâng tầm VN trên bản đồ thế giới và là công cụ để thương lượng những lợi ích kinh tế chính trị lớn hơn
TQ nó ngừng đất hiếm cái mới 2 tháng là cả thế giới lao đao. giờ xúc PP vàng bán rẻ như cho lớn 1/3 thế giới
Hệ sinh thái các ngành điện tử, vật liệu bán dẫn trong nước vẫn còn rất kém, nếu có cũng đang được FDI gánh còng lưng nên sản lượng tiêu thụ nội địa cũng ko cao
Đài Loan họ chỉ cần là ông sản xuất chip, bán dẫn số 1 khu vực châu Á thoi họ đã giàu cỡ nào rồi
Nhìn lại Hàn, Nhật nó có bao giờ hô là rừng vàng biển bạc tài nguyên thiên nhiên phong phú đâu mà nó vẫn giàu và siêu giàu và chúng ta lại nghèo?
Bởi vì nó lấy cái tài nguyên của nước nghèo về chế biến rồi bán đắt gấp trăm lần -)) đơn giản vậy thôi
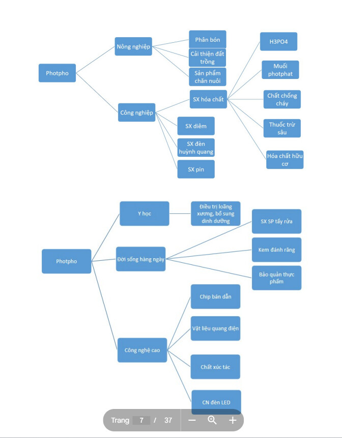
TIếc nhỉ, mà DGC nó có thế mạnh về công nghệ sản xuất. HIện chuỗi máy móc của nó đứng hàng top thế giới nên cũng kỳ vọng DGC có khả năng tự xúc tiến sang các mảng chip, bán dẫn trong tương lai và tận dụng nguồn sản xuất PP vàng sẵn có. Mà cái này chắc đợi dài đó anh
So các mảng kia thì em thấy mảng bán dẫn chip em thấy vẫn tiềm năng hơn á, cảm nhận cá nhân ![]()
Gồng lỗ đã khó thì gồng lãi còn khó hơn nhiều lần bởi ko chốt đang lãi cp thành lỗ cái cảm giác đó vừa hối tiếc vừa oán trách vì mình ham lam quá nói chung là bla bla đủ thứ.
Nhưng đi đến cuối con đường thì chúng ta mới tu thành chánh quả
Vượt qua những cám dỗ tầm thường thì mới biến chúng ta thành những người phi thường.
Cai bảng điện
Cai nhưng rung lắc trong ngắn hạn
Vô cảm với thị trường là điều làm nên 1 sát thủ.
Ae xuống tàu cũng hợp lý còn Lê xem thử PVS sẽ đi về đâu có thể giảm bớt tỷ trọng để tối ưu hoá lợi nhuận
xuống hả anh kkk
Ko e a chưa bán chart còn đẹp mà kkk -))



