Sáng ngày 01/04/2024, Sở Giao dịch Chứng khoán TP HCM (HOSE) và Sở Giao dịch Chứng khoán Hà Nội cùng có thông báo cho phép kết nối giao dịch trở lại đối với CTCP Chứng khoán VNDIRECT (HOSE: VND).
VNDIRECT được kết nối giao dịch trở lại với HOSE và HNX
Sáng ngày 01/04/2024, Sở Giao dịch Chứng khoán TP HCM (HOSE) và Sở Giao dịch Chứng khoán Hà Nội cùng có thông báo cho phép kết nối giao dịch trở lại đối với CTCP Chứng khoán VNDIRECT (HOSE: VND).
| Nguồn: HOSE. Ảnh chụp màn hình |
| Nguồn: HNX. Ảnh chụp màn hình |
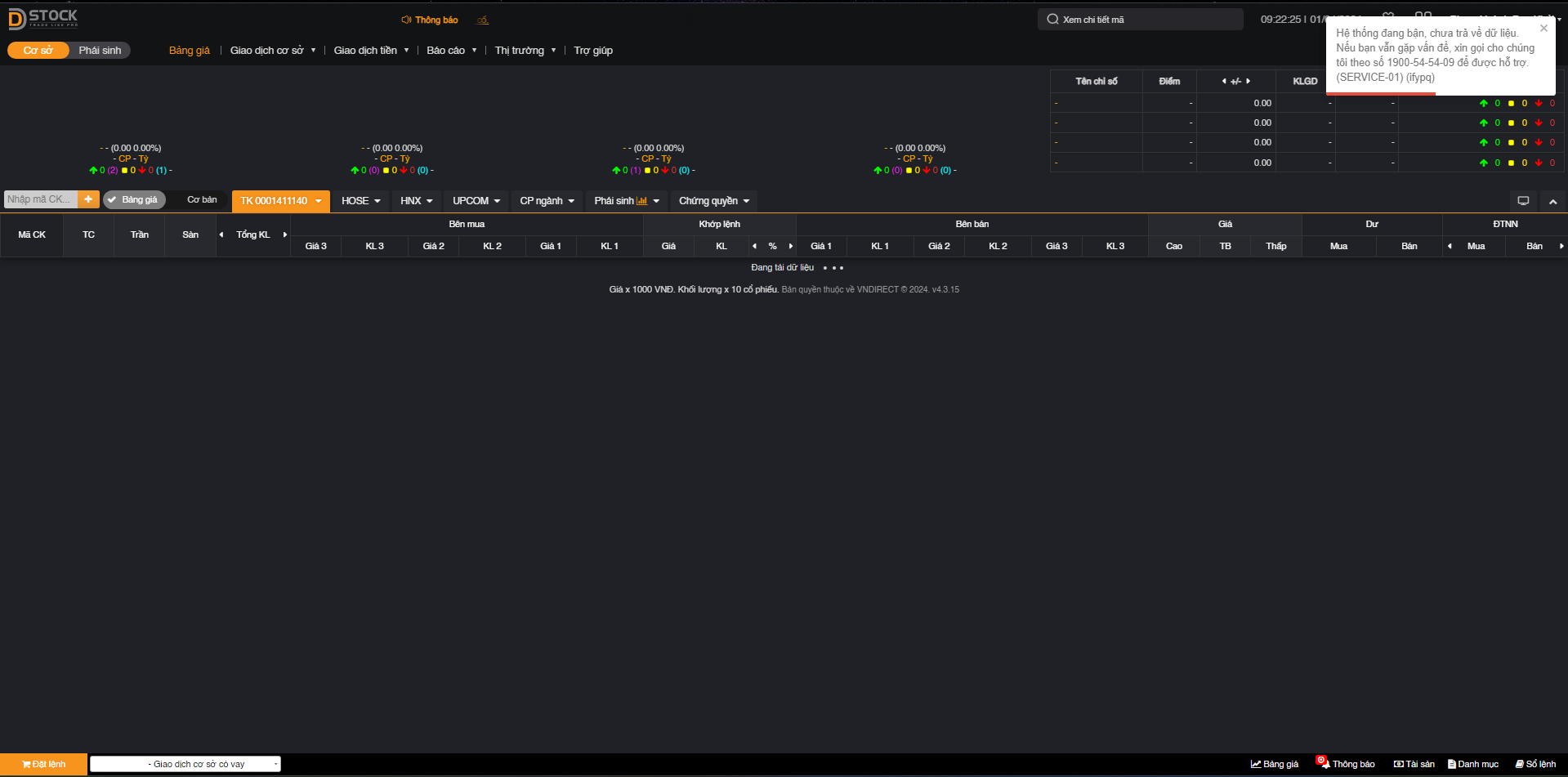
Một số nhà đầu tư cho biết, đến 9h20 sáng 01/04, đã đăng nhập được ứng dụng của VND, nhưng chưa đặt lệnh được ở phiên ATO, chưa hiện danh mục chứng khoán, chưa kết nối được với sàn.
| Đến 9h20 sáng ngày 01/04, danh mục cổ phiếu vẫn chưa xuất hiện. Ảnh: Nhà đầu tư cung cấp |
Trên website bảng giá của Công ty, xuất hiện dòng thông báo "Hệ thống báo lỗi đang bận, chưa trả về dữ liệu".
| Ảnh: Nhà đầu tư cung cấp |
https://fili.vn/2024/04/vndirect-duoc-ket-noi-giao-dich-tro-lai-voi-hose-va-hnx-737-1171162.htm



